The management and staff component includes Chief Executive Officer, Project Managers, Projects Engineer (BEng-Civil), Water Engineering, Msc-Water Resources Engineering and Management, secretaries and almost 25 skilled workers.
Depending on their scale, a number of contracts are undertaken simultaneously and employment of local labor is given consideration, i.e. Job creation to an area where the project is handled. The financial and operational management responsibility is fully computerised and controlled at the head office. The status of every contract is reviewed weekly to ensure adherence to requirements.
The mission statement of Capri Gemino Enterprises is to apply the skills and expertise of its personnel, its acquired and self-developed innovative technology to the construction of all its services.
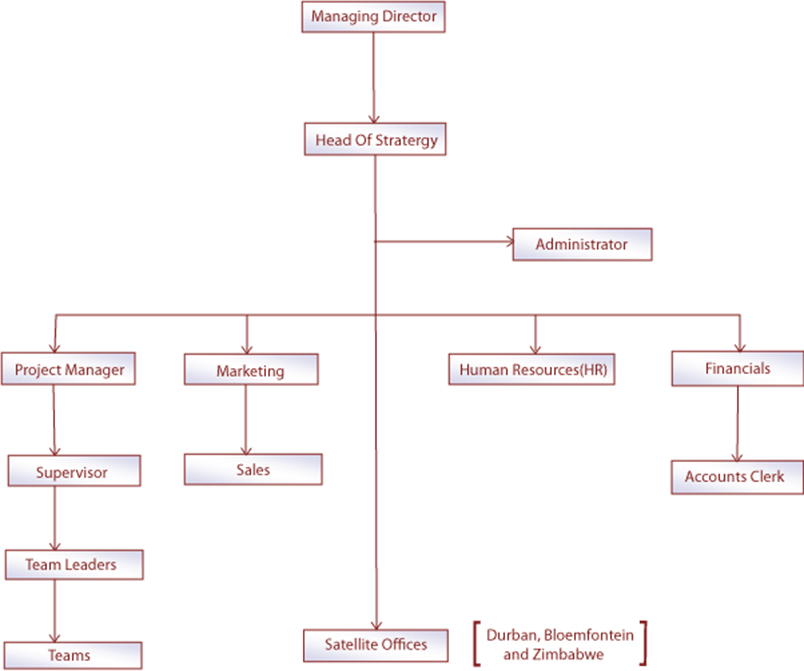
Organogram

Management Style
The objective of Capri Gemino Enterprises Management is to employ people who are best qualified for their respective functions, to further develop them to maximum of their individual ability, to remunerate them approximately and weld them together into a committed team capable of meeting clients’ requirements to the fullest.
Open lines of communication are maintained throughout the organization and the organization strives to maintain a high level of safety awareness of its personnel and field workers.
Occupational Health and Safety and Labor Relations are kept as the company’s number one priority.
